• Tel: 858.663.9055
  • SeparatorEmail: info@nsjbio.com
  • Tel: 858.663.9055
  • Email: info@nsjbio.com
Home >> Antibodies >> PD-L2 Antibody

PD-L2 Antibody [clone PDL2/2676] (V7581)

  Catalog No Formulation Size Price (USD)  
Image V7581-100UG 0.2 mg/ml in 1X PBS with 0.1 mg/ml BSA (US sourced) and 0.05% sodium azide 100 ug 539
Image
V7581-20UG 0.2 mg/ml in 1X PBS with 0.1 mg/ml BSA (US sourced) and 0.05% sodium azide 20 ug 249
Image
V7581SAF-100UG 1 mg/ml in 1X PBS; BSA free, sodium azide free 100 ug 539
Microvalidated
Bulk quote request
Immunofluorescent staining of human Jurkat cells with PD-L2 antibody (green, clone PDL2/2676) and Reddot nuclear stain (red).
Western blot testing of 1) human Raji, 2) human HepG2, 3) human ThP-1, 4) mouse RAW264.7, 5) mouse NIH-3T3 and 6) human U-87 MG cell lysate with PD-L2 antibody (clone PDL2/2676). Expected molecular weight: 31-60 kDa depending on glycosylation level.
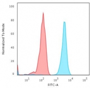
Flow cytometry testing of human Jurkat cells with PD-L2 antibody (clone PDL2/2676); Red=isotype control, Blue= PD-L2 antibody.
Analysis of HuProt(TM) microarray containing more than 19,000 full-length human proteins using PD-L2 antibody (clone PDL2/2676). These results demonstrate the foremost specificity of the PDL2/2676 mAb.
Z- and S- score: The Z-score represents the strength of a signal that an antibody (in combination with a fluorescently-tagged anti-IgG secondary Ab) produces when binding to a particular protein on the HuProt(TM) array. Z-scores are described in units of standard deviations (SD's) above the mean value of all signals generated on that array. If the targets on the HuProt(TM) are arranged in descending order of the Z-score, the S-score is the difference (also in units of SD's) between the Z-scores. The S-score therefore represents the relative target specificity of an Ab to its intended target.
SDS-PAGE analysis of purified, BSA-free PD-L2 antibody (clone PDL2/2676) as confirmation of integrity and purity.
Availability 1-3 business days
Species Reactivity Human
Format Purified
Clonality Monoclonal (mouse origin)
Isotype Mouse IgG1, kappa
Clone Name PDL2/2676
Purity Protein G affinity chromatography
UniProt Q9BQ51
Localization Cytoplasm, cell surface
Applications ELISA (order BSA/sodium Azide-free Format For Coating) :
Flow Cytometry : 1-2ug/10^6 cells
Immunofluorescence : 1-2ug/ml
Western Blot : 1-2ug/ml
Limitations This PD-L2 antibody is available for research use only.
Review this product on BioCompare and get a $20 Amazon gift card

Related Products

Description

Recognizes a protein identified as PD-L2 (same as PDCD1LG2). Engagement of CD28 by B7-1 (CD80) or B7-2 (CD86) in the presence of antigen promotes T cell proliferation, cytokine production, differentiation of effector T cells and the induction of Bcl-x, a promoter of T cell survival. Conversely, engagement of CTLA4 by B7-1 or B7-2 may inhibit proliferation and IL-2 production. PD-L2 does not bind CD28, cytotoxic T lymphocyte A4 or ICOS (inducible co-stimulator). The constitutive expression of PD-L1 and PD-L2 on parenchymal cells of heart, lung and kidney suggests that the Pdcd-1-Pdcd-L system could provide unique negative signaling to help prevent autoimmune disease.

Application Notes

Optimal dilution of the PD-L2 antibody should be determined by the researcher.

Immunogen

A recombinant fragment of human PD-L2 protein within amino acids 27-220 was used as the immunogen for the PD-L2 antibody.

Storage

Store the PD-L2 antibody at 2-8oC (with azide) or aliquot and store at -20oC or colder (without azide).

Cross
Bulk Quote Request Form
Name*:
Organization*:
Email*:
Phone Number*:
Catalog No.*:
Comments and Specifics(amount, formulation, etc.)*:
Validation code: Captchapackage Image


Can't read the image? click here to refresh.
    *required field

Your bulk quote request has been submitted successfully!

Please contact us if you have any questions.