• Tel: 858.663.9055
  • SeparatorEmail: info@nsjbio.com
  • Tel: 858.663.9055
  • Email: info@nsjbio.com
Home >> Antibodies >> Recombinant CD43 Antibody

Recombinant CD43 Antibody [clone rSPN/1094] (V3652)

  Catalog No Formulation Size Price (USD)  
Image V3652-100UG 0.2 mg/ml in 1X PBS with 0.1 mg/ml BSA (US sourced) and 0.05% sodium azide 100 ug 539
Image
V3652-20UG 0.2 mg/ml in 1X PBS with 0.1 mg/ml BSA (US sourced) and 0.05% sodium azide 20 ug 249
Image
V3652SAF-100UG 1 mg/ml in 1X PBS; BSA free, sodium azide free 100 ug 539
Image
V3652IHC-7ML Prediluted in 1X PBS with 0.1 mg/ml BSA (US sourced) and 0.05% sodium azide; *For IHC use only* 7 ml 539
Microvalidated Recmousemono
Bulk quote request
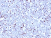
IHC testing of FFPE human tonsil with recombinant CD43 antibody (clone rSPN/1094). Required HIER: boil tissue sections in 10mM citrate buffer, pH 6, for 10-20 min followed by cooling at RT for 20 min.
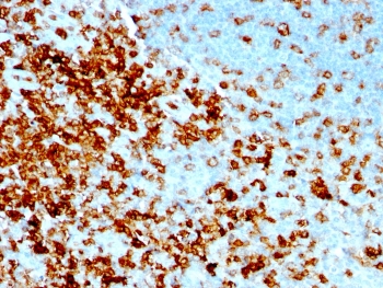
IHC testing of FFPE human lymphoma with recombinant CD43 antibody (clone rSPN/1094). Required HIER: boil tissue sections in 10mM citrate buffer, pH 6, for 10-20 min followed by cooling at RT for 20 min.
Immunofluorescence staining of human K562 cells with recombinant CD43 antibody (green, clone rSPN/1094) and Reddot nuclear stain (red).
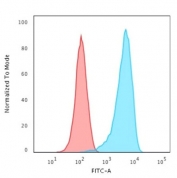
Flow cytometry testing of human K562 cells with recombinant CD43 antibody (clone rSPN/1094); Red=isotype control, Blue= CD43 antibody.
Western blot testing of human K562 cell lysate with recombinant CD43 antibody (clone rSPN/1094). Expected molecular weight: 45-135 kDa depending on glycosylation level.
SDS-PAGE analysis of purified, BSA-free recombinant CD43 antibody (clone rSPN/1094) as confirmation of integrity and purity.
Availability 1-3 business days
Species Reactivity Human
Format Purified
Clonality Recombinant Mouse Monoclonal
Isotype Mouse IgG1, kappa
Clone Name rSPN/1094
Purity Protein G affinity chromatography
UniProt P16150
Localization Cell surface
Applications Western Blot : 1-2ug/ml
Flow Cytometry : 1-2ug/10^6 cells
Immunofluorescence : 1-2ug/ml
Immunohistochemistry (FFPE) : 1-2ug/ml for 30 min at RT
Limitations This recombinant CD43 antibody is available for research use only.
Review this product on BioCompare and get a $20 Amazon gift card

Related Products

Description

It recognizes a cell surface glycoprotein of 95/115/135kDa (depending upon the extent of glycosylation), identified as CD43. 70-90% of T-cell lymphomas and from 22-37% of B-cell lymphomas express CD43. No reactivity has been observed with reactive B-cells. So a B-lineage population that co-expresses CD43 is highly likely to be a malignant lymphoma, especially a low-grade lymphoma, rather than a reactive B-cell population. When CD43 antibody is used in combination with anti-CD20, effective immunophenotyping of the lymphomas in formalin-fixed tissues can be obtained. Co-staining of a lymphoid infiltrate with anti-CD20 and anti-CD43 argues against a reactive process and favors a diagnosis of lymphoma.

Application Notes

Optimal dilution of the recombinant CD43 antibody should be determined by the researcher.

1. The prediluted format is supplied in a dropper bottle and is optimized for use in IHC. After epitope retrieval step (if required), drip mAb solution onto the tissue section and incubate at RT for 30 min.

Immunogen

Recombinant human protein was used as the immunogen for the recombinant CD43 antibody.

Storage

Store the recombinant CD43 antibody at 2-8oC (with azide) or aliquot and store at -20oC or colder (without azide).

Cross
Bulk Quote Request Form
Name*:
Organization*:
Email*:
Phone Number*:
Catalog No.*:
Comments and Specifics(amount, formulation, etc.)*:
Validation code: Captchapackage Image


Can't read the image? click here to refresh.
    *required field

Your bulk quote request has been submitted successfully!

Please contact us if you have any questions.