• Tel: 858.663.9055
  • SeparatorEmail: info@nsjbio.com
  • Tel: 858.663.9055
  • Email: info@nsjbio.com
Home >> Antibodies >> ICOS Ligand Antibody / ICOS-L / B7RP-1

ICOS Ligand Antibody / ICOS-L / B7RP-1 [clone ISLG-1] (V7532)

  Catalog No Formulation Size Price (USD)  
Image V7532-100UG 0.2 mg/ml in 1X PBS with 0.1 mg/ml BSA (US sourced) and 0.05% sodium azide 100 ug 539
Image
V7532-20UG 0.2 mg/ml in 1X PBS with 0.1 mg/ml BSA (US sourced) and 0.05% sodium azide 20 ug 249
Image
V7532SAF-100UG 1 mg/ml in 1X PBS; BSA free, sodium azide free 100 ug 539
Image
V7532IHC-7ML Prediluted in 1X PBS with 0.1 mg/ml BSA (US sourced) and 0.05% sodium azide; *For IHC use only* 7 ml 539
Bulk quote request
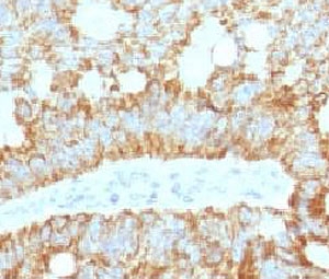
IHC staining of FFPE human colon carcinoma with ICOS Ligand antibody (clone ISLG-1). HIER: boil tissue sections in pH 9 10mM Tris with 1mM EDTA for 10-20 min and allow to cool before testing.
Immunofluorescence staining of human U937 cells with ICOS Ligand antibody (green, clone ISLG-1) and Reddot nuclear stain (red).
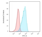
Flow cytometry testing of human U937 cells with ICOS Ligand antibody (clone ISLG-1); Red=isotype control, Blue= ICOS Ligand antibody.
Availability 1-3 business days
Species Reactivity Human
Format Purified
Clonality Monoclonal (mouse origin)
Isotype Mouse IgG1, kappa
Clone Name ISLG-1
Purity Protein G affinity chromatography
UniProt O75144
Localization Cell surface
Applications Flow Cytometry : 1-2ug/million cells
Immunofluorescence : 1-2ug/ml
Immunohistochemistry (FFPE) : 1-2ug/ml for 30 minutes at RT
Prediluted IHC Only Format : incubate for 30 min at RT (1)
Limitations This ICOS Ligand antibody is available for research use only.
Review this product on BioCompare and get a $20 Amazon gift card

Related Products

Description

Ligand for the T-cell-specific cell surface receptor ICOS. Acts as a costimulatory signal for T-cell proliferation and cytokine secretion; induces also B-cell proliferation and differentiation into plasma cells. Could play an important role in mediating local tissue responses to inflammatory conditions, as well as in modulating the secondary immune response by co-stimulating memory T-cell function (By similarity). [UniProt]

Application Notes

Optimal dilution of the ICOS Ligand antibody should be determined by the researcher.
1. The prediluted format is supplied in a dropper bottle and is optimized for use in IHC. After epitope retrieval step (if required), drip mAb solution onto the tissue section and incubate at RT for 30 min.

Immunogen

A recombinant fragment of human ICOSLG / B7RP-1 protein within amino acids 23-149 was used as the immunogen for the ICOS Ligand antibody.

Storage

Store the ICOS Ligand antibody at 2-8oC (with azide) or aliquot and store at -20oC or colder (without azide).

Cross
Bulk Quote Request Form
Name*:
Organization*:
Email*:
Phone Number*:
Catalog No.*:
Comments and Specifics(amount, formulation, etc.)*:
Validation code: Captchapackage Image


Can't read the image? click here to refresh.
    *required field

Your bulk quote request has been submitted successfully!

Please contact us if you have any questions.