- Tel: 858.663.9055
-
Email: info@nsjbio.com
- Tel: 858.663.9055
- Email: info@nsjbio.com
Related Products
|
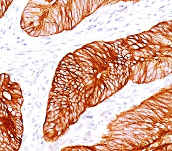
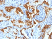
Cytokeratin 8 (CK8) belongs to the type II (or B or basic) subfamily of high molecular weight cytokeratins and exists in combination with cytokeratin 18 (CK18). Cytokeratin 8 is primarily found in the non-squamous epithelia and is present in majority of adenocarcinomas and ductal carcinomas. It is absent in squamous cell carcinomas. Hepatocellular carcinomas are defined by the use of antibody that recognizes only cytokeratin 8 and 18. Cytokeratin 8 exists on several types of normal and neoplastic epithelia, including many ductal and glandular epithelia such as colon, stomach, small intestine, trachea, and esophagus as well as in transitional epithelium. antibody to Cytokeratin 8 does not react with skeletal muscle or nerve cells. Epithelioid sarcoma, chordoma, and adamantinoma show strong positivity corresponding to that of simple epithelia (with antibodies against Cytokeratin 8, 18 and 19). Reportedly, Cytokeratin 8 antibody is useful for the differentiation of lobular (�ring-like, perinuclear�) from ductal (�peripheral-predominant�) carcinoma of the breast.
The concentration stated for each application is a general starting point. Variations in protocols, secondaries and substrates may require the antibody to be titered up or down for optimal performance.
1. Staining of formalin-fixed tissues requires boiling tissue sections in 10mM Citrate Buffer, pH 6.0, for 10-20 min followed by cooling at RT for 20 minutes.
2. The prediluted format is supplied in a dropper bottle and is optimized for use in IHC. After epitope retrieval step (if required), drip mAb solution onto the tissue section and incubate at RT for 30 min.
A cytoskeleton preparation containing Cytokeratin 8 (H1) and Keratin preparation from a human carcinoma (TS1) were used as the immunogen for this antibody cocktail.
Store the Cytokeratin 8 antibody cocktail at 2-8oC (with azide) or aliquot and store at -20oC or colder (without azide).
CARD2; CK8; CYK8; CYKER; Cytokeratin Endo A; DreK8; EndoA; K2C8; K8; Keratin 8; Krt 2.8; KRT8; Type-II Keratin Kb8, Cytokeratin 8 antibody
Your bulk quote request has been submitted successfully!
Please contact us if you have any questions.