• Tel: 858.663.9055
  • SeparatorEmail: info@nsjbio.com
  • Tel: 858.663.9055
  • Email: info@nsjbio.com
Home >> Antibodies >> CD3 Antibody / CD3e

CD3 Antibody / CD3e [clone RIV9] (V2380)

  Catalog No Formulation Size Price (USD)  
Image V2380-100UG 0.2 mg/ml in 1X PBS with 0.1 mg/ml BSA (US sourced) and 0.05% sodium azide 100 ug 539
Image
V2380-20UG 0.2 mg/ml in 1X PBS with 0.1 mg/ml BSA (US sourced) and 0.05% sodium azide 20 ug 249
Image
V2380SAF-100UG 1 mg/ml in 1X PBS; BSA free, sodium azide free 100 ug 539
Bulk quote request
Immunofluorescent staining of FFPE human Jurkat cells with CD3 antibody (green, clone RIV9) and Reddot nuclear stain (red).
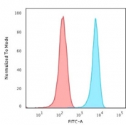
Flow cytometry testing of human Jurkat cells with CD3 antibody (clone RIV9); Red=isotype control, Blue= CD3 antibody.
SDS-PAGE analysis of purified, BSA-free CD3 antibody (clone RIV9) as confirmation of integrity and purity.
Immunofluorescent staining of methanol-fixed human tonsil tissue cryosection with CF488A-CD3 antibody (clone RIV9, green) and DAPI nuclear stain (blue).
Flow cytometry testing of lymphocyte-gated human PBM cells with CF488A-CD3 antibody (clone RIV9); Gray=unstained, Green= CD3 antibody.
Availability 1-3 business days
Species Reactivity Human, Mouse, Rat
Format Purified
Clonality Monoclonal (mouse origin)
Isotype Mouse IgG3, kappa
Clone Name RIV9
Purity Protein G affinity chromatography
Buffer 1X PBS, pH 7.4
UniProt P07766
Localization Cell surface and cytoplasmic
Applications Functional Studies (order BSA/sodium Azide-free Format) :
Flow Cytometry : 1-2ug/10^6 cells
Immunofluorescence : 1-2ug/ml
Limitations The CD3 antibody is available for research use only.
Review this product on BioCompare and get a $20 Amazon gift card

Related Products

  • Applications : IHC-F, FACS
    Reactivity : Human
  • Applications : FACS, IF
    Reactivity : Human
    Citation  Citations(2)

Description

The CD3 complex mediates signal transduction. [UniProt]

Application Notes

Optimal dilution of the CD3 antibody for a specific application should be determined by researcher.

Immunogen

Human peripheral lymphocytes were used as immunogen for the CD3 antibody. The epitope is known to be on the epsilon chain.

Storage

CD3 antibody with azide can be stored at 2-8oC. The azide-free format should be aliquoted and stored at -20oC or colder.

Cross
Bulk Quote Request Form
Name*:
Organization*:
Email*:
Phone Number*:
Catalog No.*:
Comments and Specifics(amount, formulation, etc.)*:
Validation code: Captchapackage Image


Can't read the image? click here to refresh.
    *required field

Your bulk quote request has been submitted successfully!

Please contact us if you have any questions.